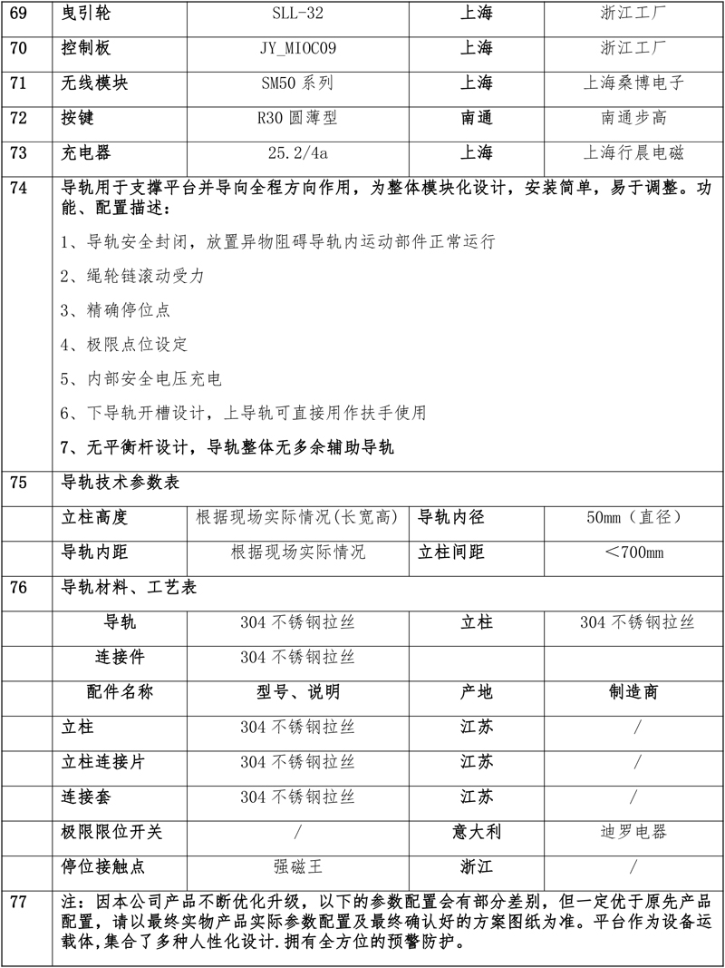
导轨用于支撑平台并导向全程方向作用,为整体模块化设计,安装简单,易于调整。
功能、配置描述:
1、导轨安全封闭,放置异物阻碍导轨内运动部件正常运行
2、绳轮链滚动受力
3、精确停位点
4、极限点位设定
5、内部安全电压充电
6、下导轨开槽设计,上导轨可直接用作扶手使用
7、无平衡杆设计,导轨整体无多余辅助导轨。





请长按保存二维码后点击确定按钮,进入微信扫一扫界面,点击右上角‘相册’选择我们的二维码,再点击右上角‘完成’识别添加。
(为防止浏览器错误识别,请勿直接在浏览器中识别二维码)